

오디오 앰프 회로는 오디오 신호의 진폭을 증가시켜 스피커나 기타 오디오 변환기를 구동하는 데 적합하게 만드는 전자 장치입니다.
오디오 앰프는 다양한 클래스와 유형이 있으며 각각 고유한 특성과 용도가 있습니다.
다음은 몇 가지 일반적인 클래스와 유형입니다.
오디오 증폭기 클래스:
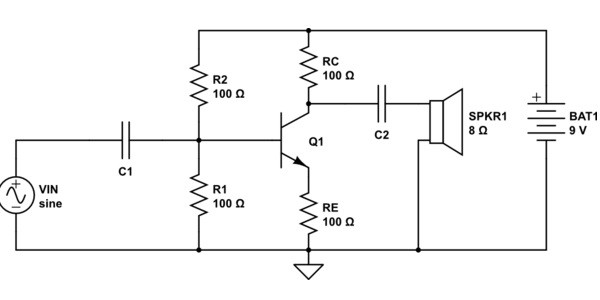
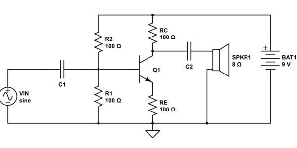
클래스 A 증폭기:


특징 :
입력파형 전체가 재현되며, 트랜지스터는 바이어스되어 항상 도통상태를 유지합니다.
장점:
심플한 디자인, 선형 영역의 왜곡이 적습니다.
단점:
비효율성(더 많은 열 발생), 일반적으로 낮은 전력 출력.
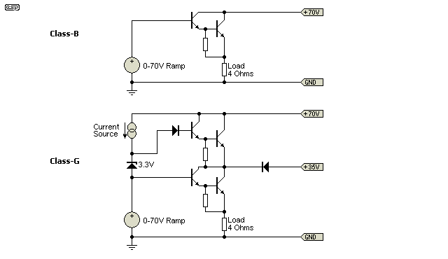
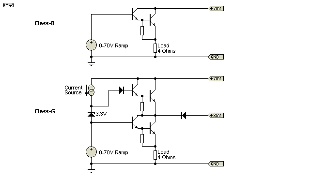
클래스 B 증폭기:


특성:
푸시풀 구성의 트랜지스터 또는 튜브와 함께 작동합니다. 각 장치는 입력 파형의 절반에만 전도됩니다.
장점 :
Class A에 비해 효율성이 높습니다.
단점:
크로스오버 지점에서 약간의 왜곡이 발생합니다.
클래스 AB 증폭기:



특성:
클래스 A와 클래스 B의 기능을 결합합니다.
트랜지스터는 입력 파형의 일부에 걸쳐 전도됩니다.
장점:
Class A에 비해 효율이 향상되고 Class B에 비해 왜곡이 적습니다.
효율성과 왜곡 간의 균형을 위해 오디오 증폭기에 일반적으로 사용됩니다.
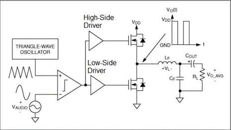
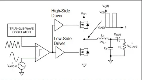
클래스 D 증폭기:



특성:
펄스폭 변조(PWM)를 사용하여 오디오 신호를 고주파 펄스로 인코딩합니다.
출력 트랜지스터는 완전히 켜져 있거나 완전히 꺼져 있습니다.
장점:
효율이 높고, 방열이 적으며, 크기가 컴팩트합니다.
일반적으로 휴대용 오디오 장치, 서브우퍼, 자동차 오디오 시스템에 사용됩니다.
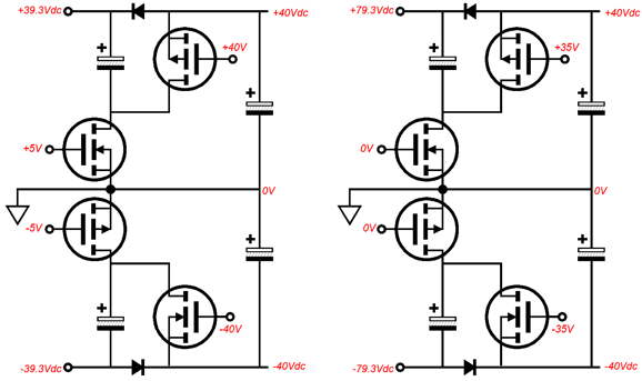
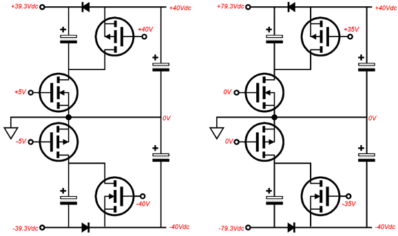
클래스 H 및 클래스 G 증폭기:


특성:
효율성을 높이기 위해 여러 전원 공급 장치 레벨을 사용하는 클래스 AB의 변형입니다.
클래스 H는 입력 신호에 따라 공급 전압을 동적으로 조정합니다.
클래스 G는 입력 신호 레벨에 따라 여러 고정 공급 전압 간에 전환됩니다.
이 클래스는 전력 소모를 줄이고 효율성을 향상시키는 것을 목표로 합니다.
'Audio' 카테고리의 다른 글
| HDMI eARC (3) | 2024.01.25 |
|---|---|
| [앰프] 앰프의 종류/인티, 프리, 파워, 스트레오, 모노, 멀티, 진공관, 디지털 (0) | 2024.01.19 |
| [오디오 케이블] XLR 커넥터 뽑기 (0) | 2023.10.30 |
| [오디오 케이블] 오디오 잭 종류와 사이즈, 단자 (1) | 2023.09.16 |
| [오디오 케이블] Genelec 과 Digital AES/EBU 입력 (1) | 2023.04.18 |
